跳到主要內容區塊 定位點
定位點

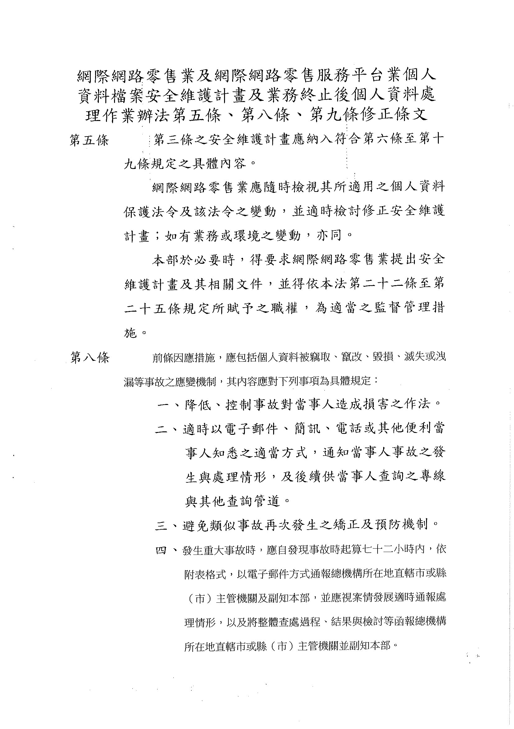
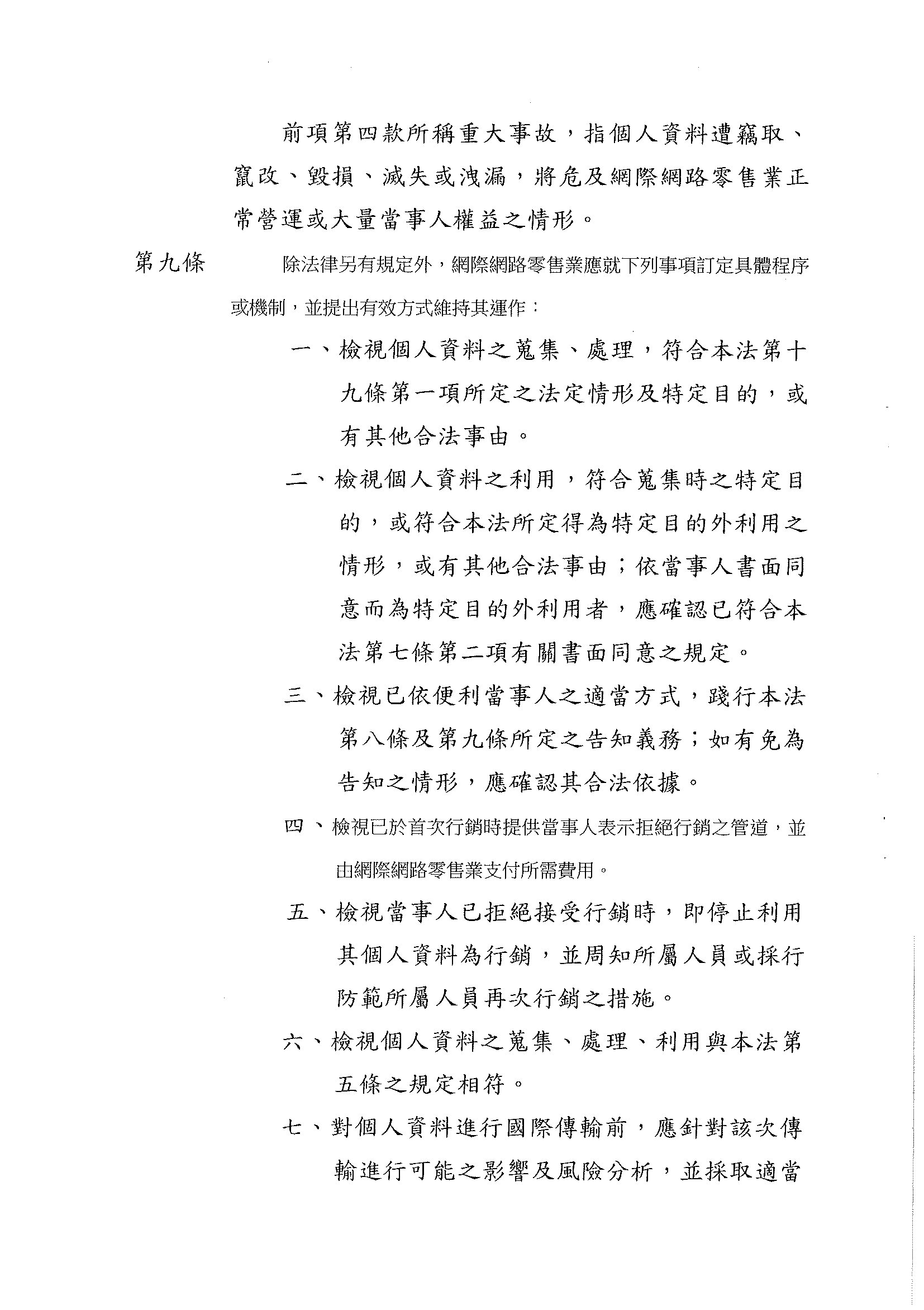
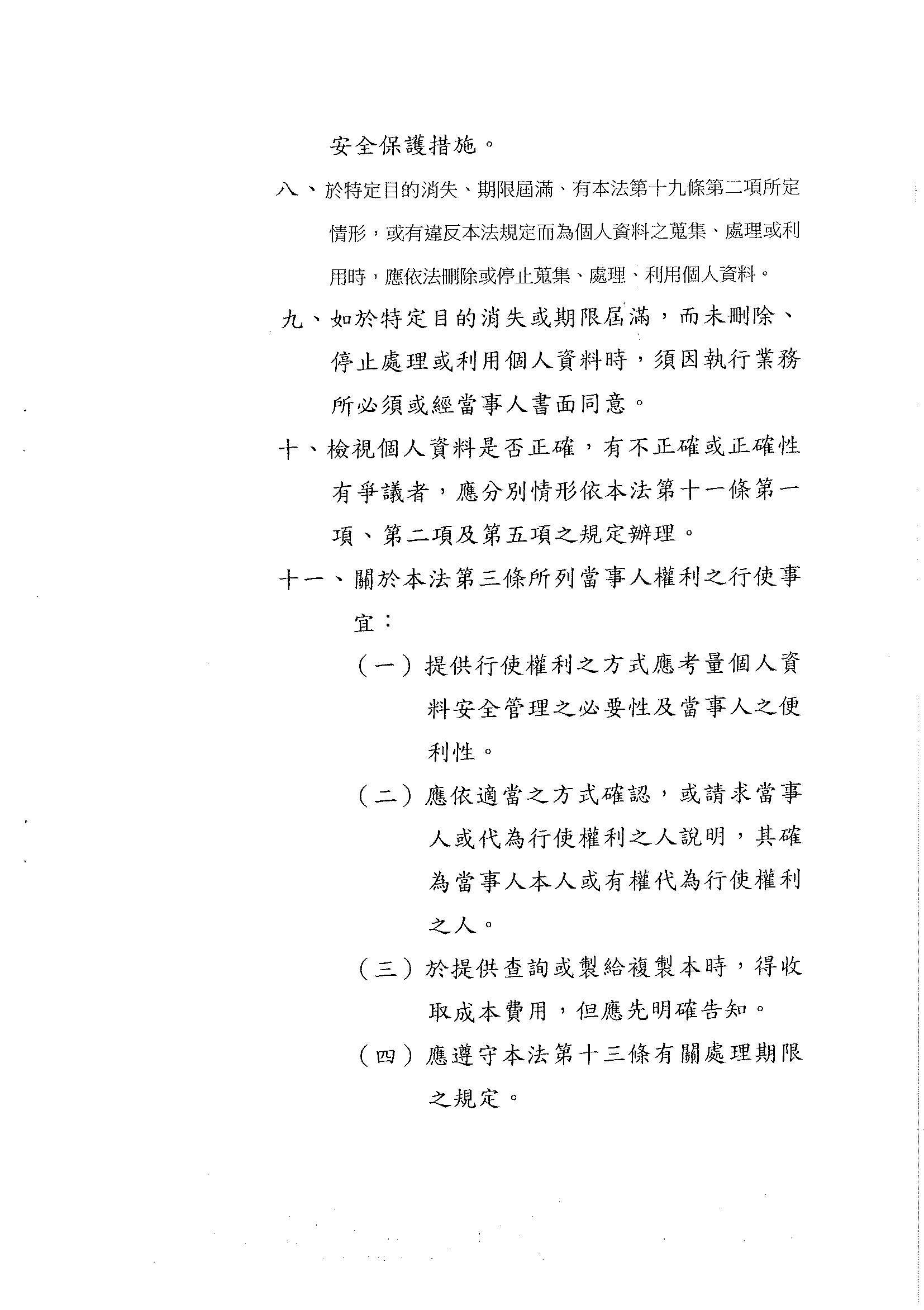
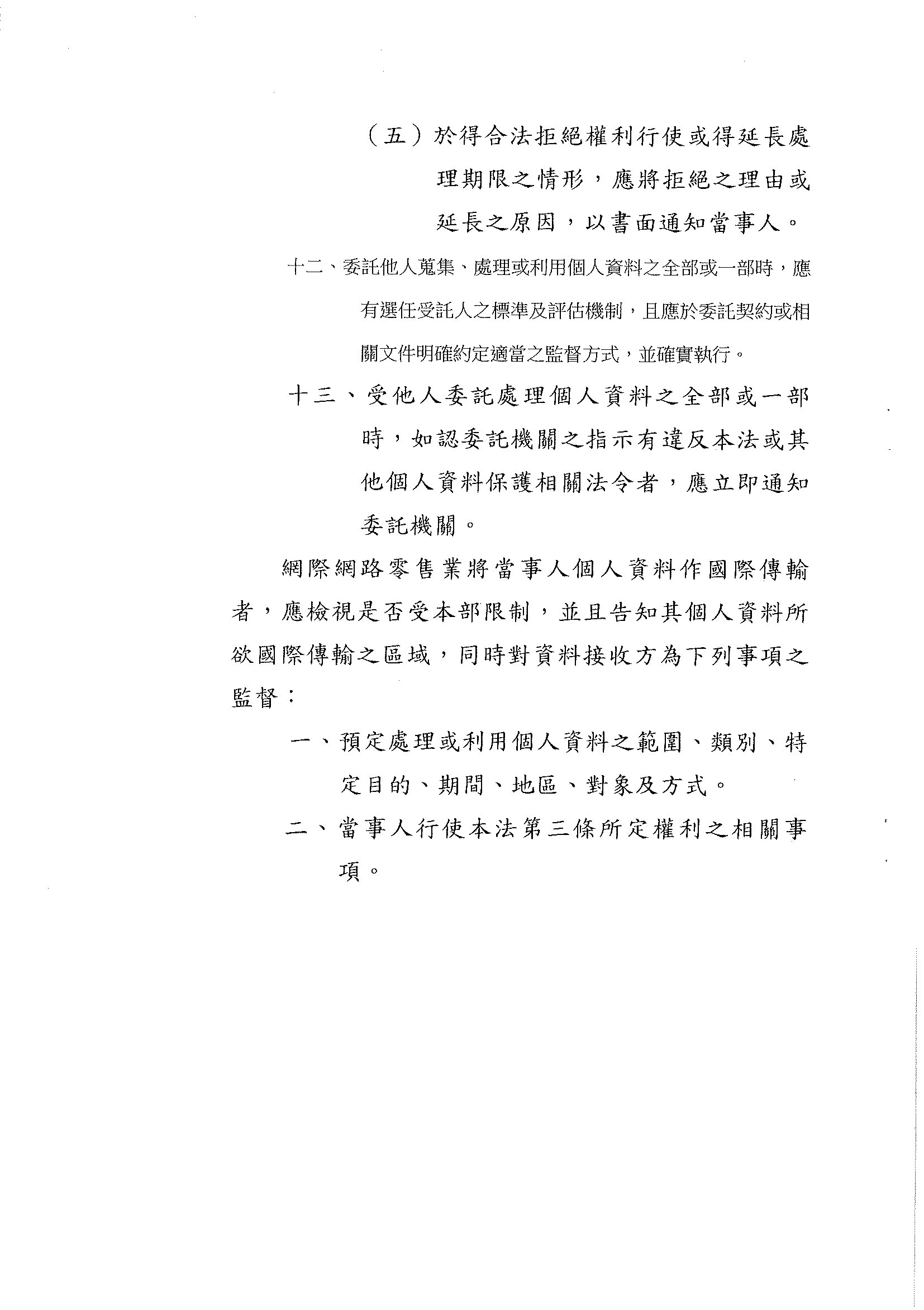
公告經濟部修正「網際網路零售業及網際網路零售服務平台業個人資料檔案安全維護計畫及業務終止後個人資料處理作業辦法」第五條、第八條、第九條條文

更新日期:2022-01-26
2858

中華民國農會函轉公告經濟部修正「網際網路零售業及網際網路零售服務平台業個人資料檔案安全維護計畫及業務終止後個人資料處理作業辦法」第五條、第八條、第九條條文

行正院公報資訊網:https://gazette2.nat.gov.tw/EG_FileManager/eguploadpub/eg027249/ch04/type1/gov31/num9/Eg.htm
 

20220126101909502_000120220126101939293_0001_120220126101939293_0002_120220126101939293_0003_120220126101939293_0004_120220126101939293_0005_120220126101939293_0007_1

相關照片
Top