跳到主要內容區塊 定位點
定位點

請轄內各產業團體、組織與業者場域內工作人員請盡速接種3劑COVID-19疫苗

更新日期:2022-04-28
4070
請轄內各產業團體、組織與業者場域內工作人員請盡速接種3劑COVID-19疫苗,提供行政院農業委員會休閒農場防疫指引供參。
農委會休閒農場防疫指引

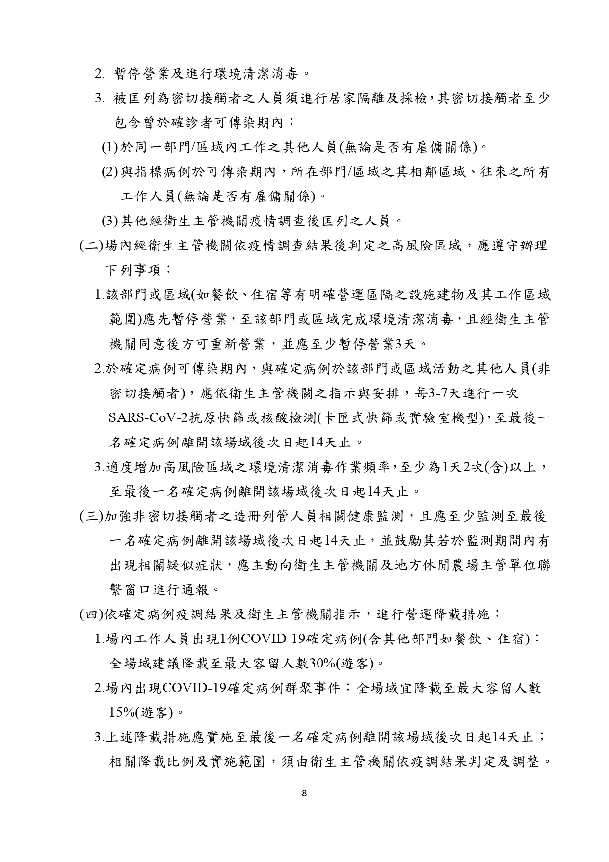
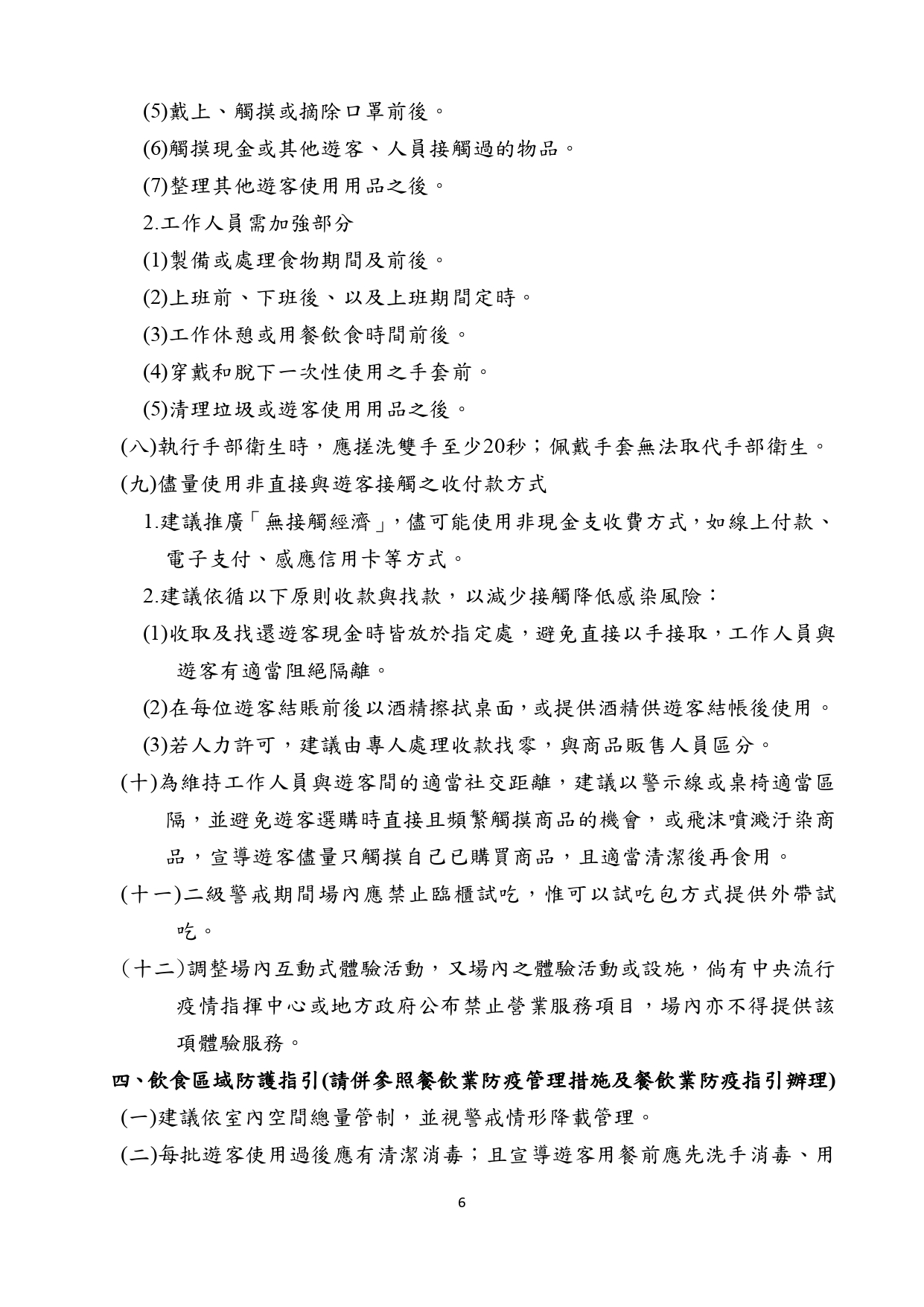
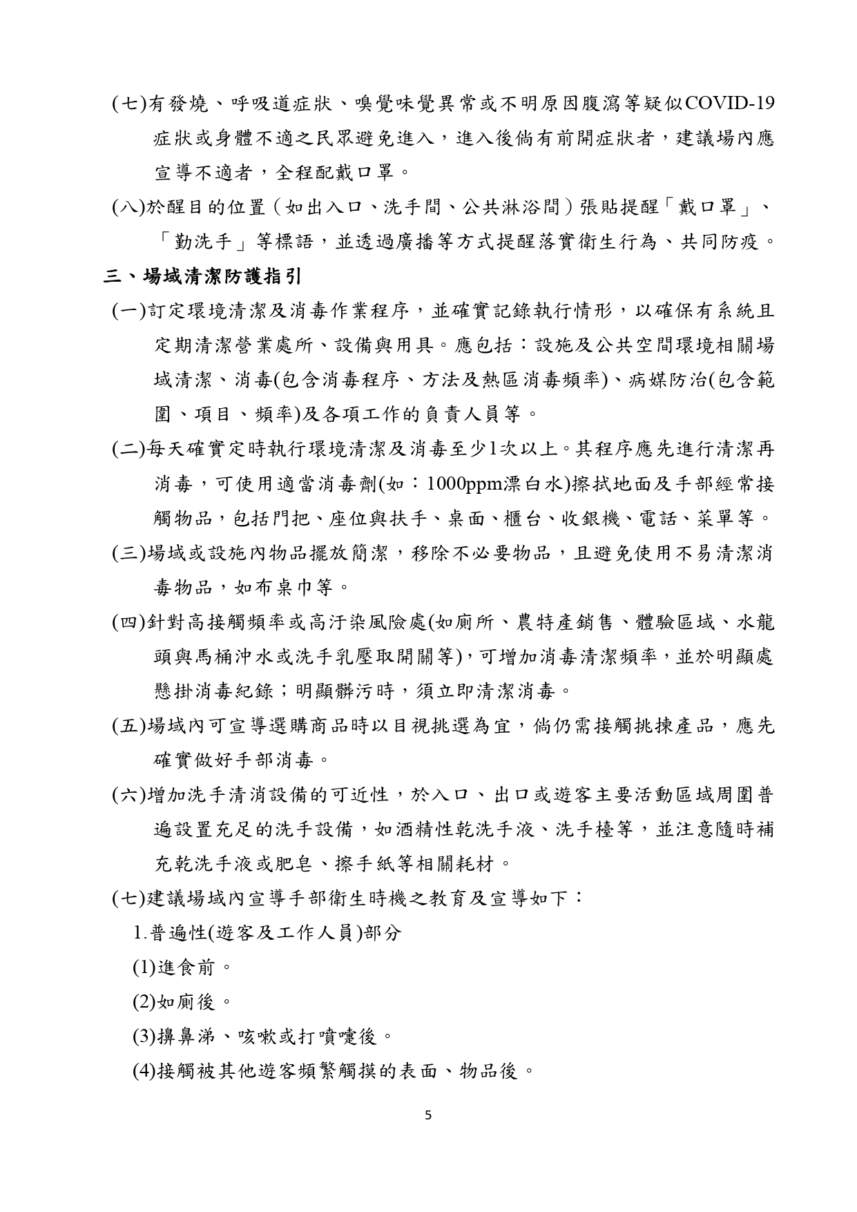
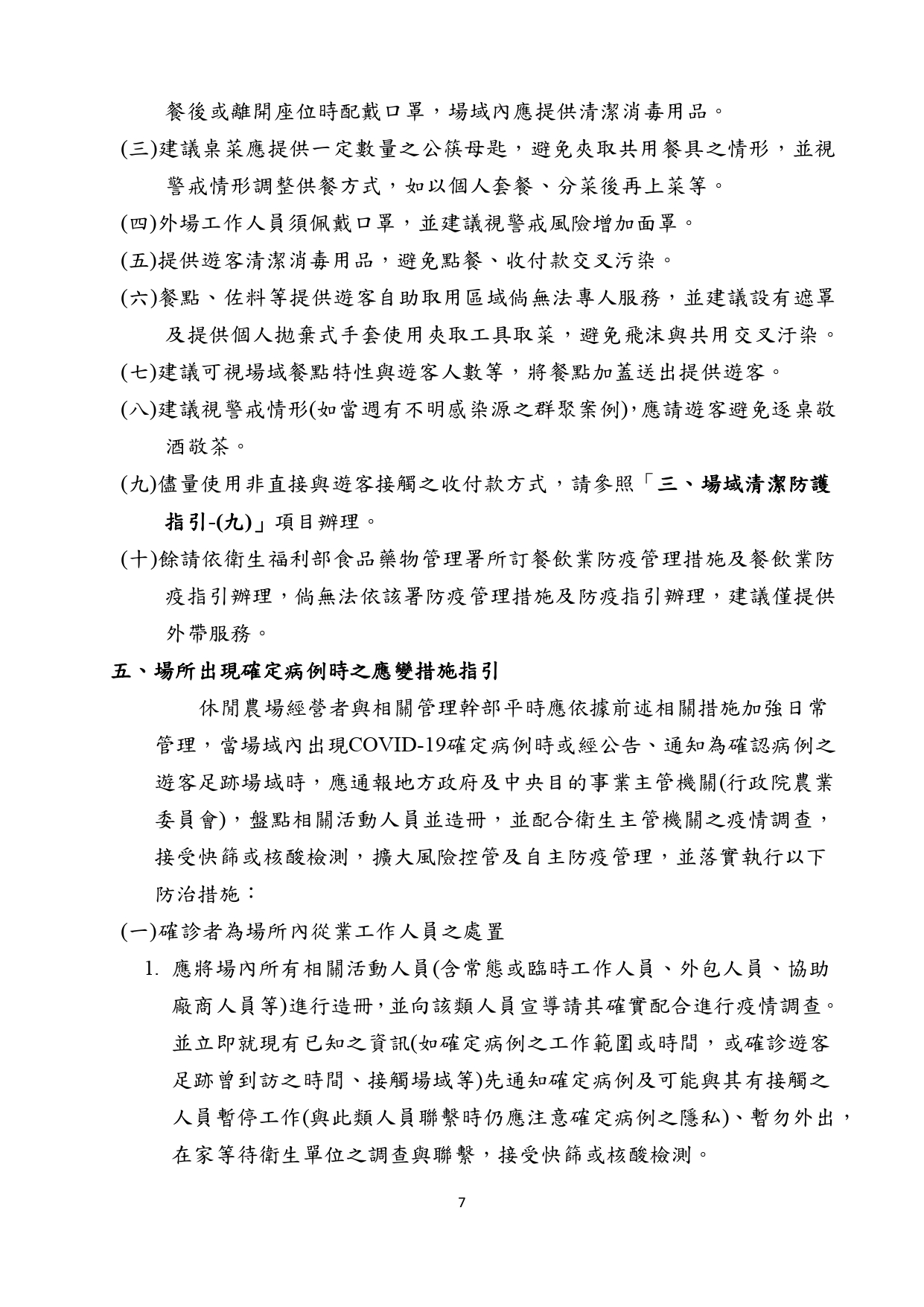
休閒農場防疫指引(pdf)_page-0001休閒農場防疫指引(pdf)_page-0002休閒農場防疫指引(pdf)_page-0003休閒農場防疫指引(pdf)_page-0004休閒農場防疫指引(pdf)_page-0005休閒農場防疫指引(pdf)_page-0006休閒農場防疫指引(pdf)_page-0007休閒農場防疫指引(pdf)_page-0008休閒農場防疫指引(pdf)_page-0009休閒農場防疫指引(pdf)_page-0010休閒農場防疫指引(pdf)_page-0011休閒農場防疫指引(pdf)_page-0012休閒農場防疫指引(pdf)_page-0013
相關照片
Top