定位點
公告本會114年度信用部資產負債表、損益表、現金流量表、盈虧撥補表、會計師查核報告
更新日期:2026-03-04
瀏覽數 80
公告本會114年度信用部資產負債表、損益表、現金流量表、盈虧撥補表、會計師查核報告。
依據:臺東縣政府115年02月23日府農組字第1150034457號函及「農業金融法」第33條準用銀行法第49條之規定公告。
公告事項:
一、信用部資產負債表
二、損益表
三、現金流量表
四、盈虧撥補表
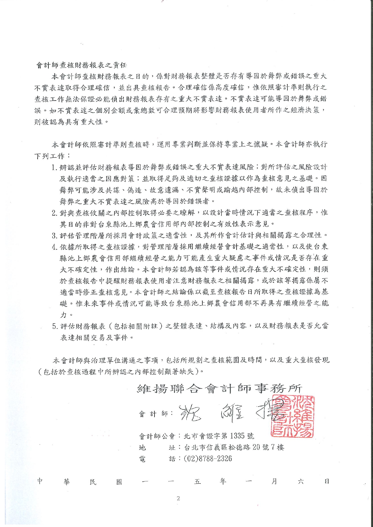
五、會計師查核報告







依據:臺東縣政府115年02月23日府農組字第1150034457號函及「農業金融法」第33條準用銀行法第49條之規定公告。
公告事項:
一、信用部資產負債表
二、損益表
三、現金流量表
四、盈虧撥補表
五、會計師查核報告
相關照片