跳到主要內容區塊
定位點
你的瀏覽器並未啟動 Javascript,請啟動瀏覽器的 JavaScript 或是升級成可執行 JavaScript 的瀏覽器,以便正常使用網頁功能。
池上鄉農會主網
導覽
:::
池上農會網路商城
池上米鄉休閒農業區
池上農會Facebook
池上農會網路商城
池上米鄉休閒農業區
池上農會粉絲團
最新消息
關於池農
金色豐收館
體驗活動
園區介紹
影音欣賞
相關連結
全部
:::
首頁
最新消息
最新消息
定位點
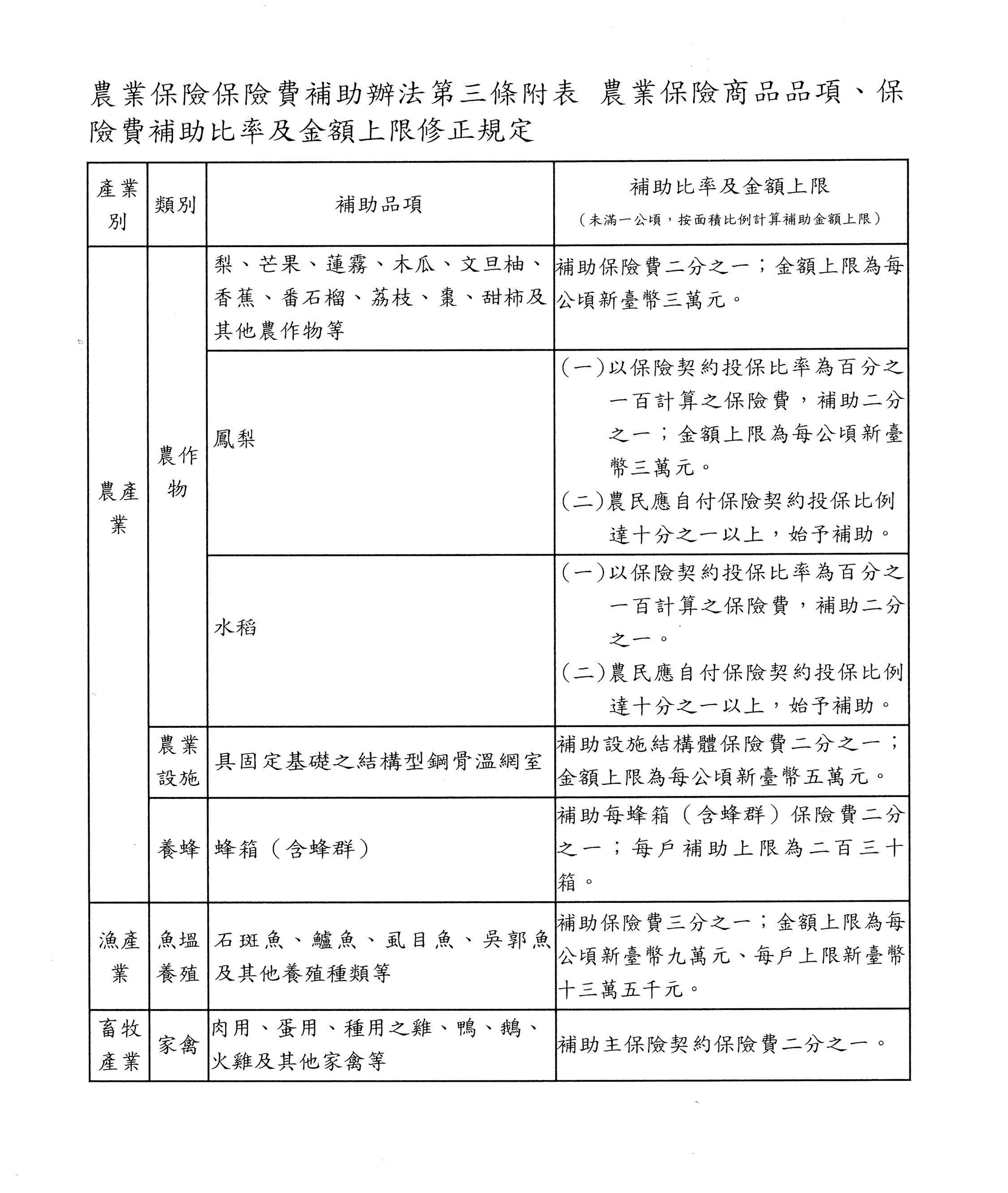
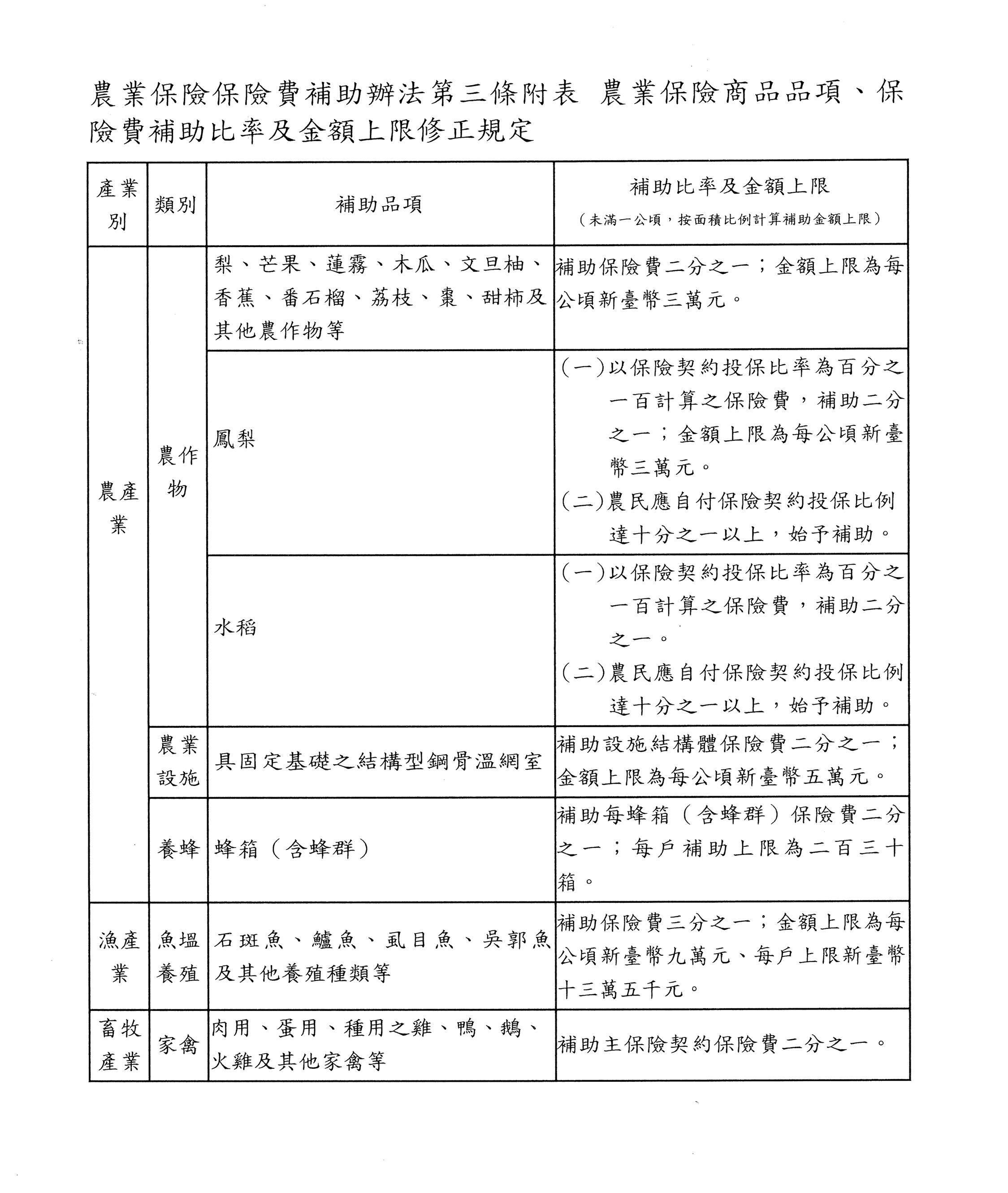
農業保險保險費補助辦法
更新日期:2021-04-07
瀏覽數
1700
分享到Facebook
推一下!
分享到微博
LINE 給好友
網址已複製
相關照片
上一則
回列表
下一則
Close (Esc)
Share
Toggle fullscreen
Zoom in/out
slideshow
Previous (arrow left)
Next (arrow right)
Top